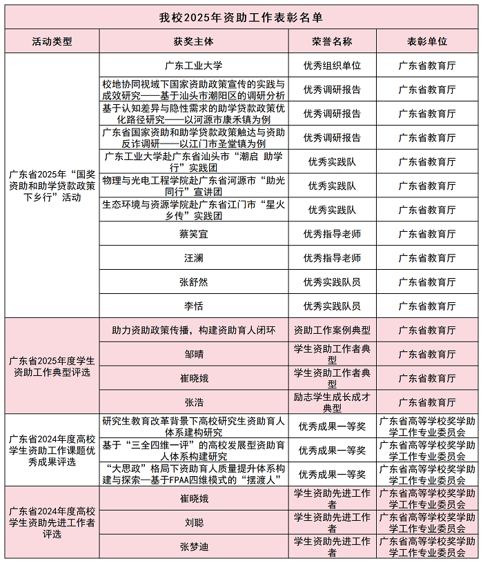
广工2025年学生资助工作获佳绩
近日,在2025年广东省教育厅、广东省高等学校奖学助学工作专业委员会开展的资助主题评选活动中,广工获优秀组织单位、优秀调研报告、优秀实践队等表彰共计21项。

学校资助工作深耕“物质帮扶+教育引导+关爱服务”的融合模式,以“四季安暖”生活保障为基,“启智润心”砺学赋能为翼,资助工作有深度、有力度、有温度。接下来,学校将深化育人内涵,推动资助与育人深度融合,提升资助工作队伍专业化水平,为高质量人才培养奠定坚实基础。
广工学子在2025年“爱在广东”民族团结进步教育活动中喜获佳绩
近日,从《广东省教育厅关于公布2025年“爱在广东”民族团结进步教育活动结果的通知》中获悉,广工报送的学生参赛作品共有15项获奖,其中一等奖4项、二等奖5项、三等奖6项。

学校重视少数民族学生教育工作,在人才培养制度、阵地建设、保障机制、工作力量等多方面给予少数民族学生有力支持,鼓励和帮助少数民族学生快速适应校园学习生活。在学校相关部门、各培养学院的关心和支持下,在学校相关辅导员老师悉心指导下,各民族学生积极参加各类校园文化活动,充分展示自身才艺和风采,不断增强获得感和自信心,促进交流融合,进一步铸牢中华民族共同体意识。
广工田径队在2025年广东省田径锦标赛中创造佳绩
近日,由广东省教育厅主办的2025年广东省大学生田径锦标赛在华南理工大学赛场圆满落幕。本次比赛共有130多所高校,1300多名运动员参加。广工田径代表队由符壮老师担任领队,李文聪、李洪国、余健、覃健、李彦均老师担任教练,共派出20名运动员,分别参加了甲A组、乙B组的短跑、跳远、投掷、接力等多个项目。为期3天的角逐中,广工健儿不负众望,凭借出色的竞技水平与稳定的临场发挥,最终斩获3枚金牌、4枚银牌、3枚铜牌的优异成绩。

教练员:李文聪、李洪国、李彦均、余健、覃健
获奖名单

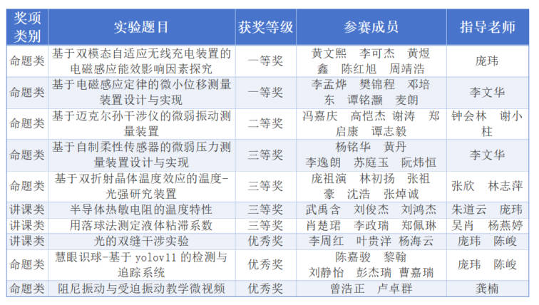
广工学子在全国大学生物理实验竞赛中取得佳绩
广工学子在第十一届全国大学生物理实验竞赛(创新)中共获一等奖2项、二等奖1项、三等奖4项、优秀奖3项。我校荣获“优秀组织奖”。据了解,本届赛事由中南大学承办,吸引了全国750余所高校、近2万名师生参与,竞争激烈。


广工获全国高等学校“一张表工程”创新成果案例奖
近日,中国教育技术协会公布了“高等学校‘一张表工程’典型案例评审”结果。广工申报的案例《基于“一张表+多应用”的数据治理体系实践》经过层层遴选与专家评审,荣获“高等学校‘一张表工程’创新成果案例”。
针对高校数据治理普遍存在的“分散、标准不一、应用低效”等痛点,学校以“一张表”工程为切入点,探索出了一套“场景驱动-模型构建-闭环优化”的数据治理新模式。该项目以“导师遴选”等高频校内业务为突破口,构建了“以人为主线”的师生个人数据中心模型。通过整合人事、教务、科研等多部门数据,初步建立了包含基本信息、学术成果、指导学生等多维度的标准化数据池,有效推动了从“无数据”到“标准化数据资产”的转变。
