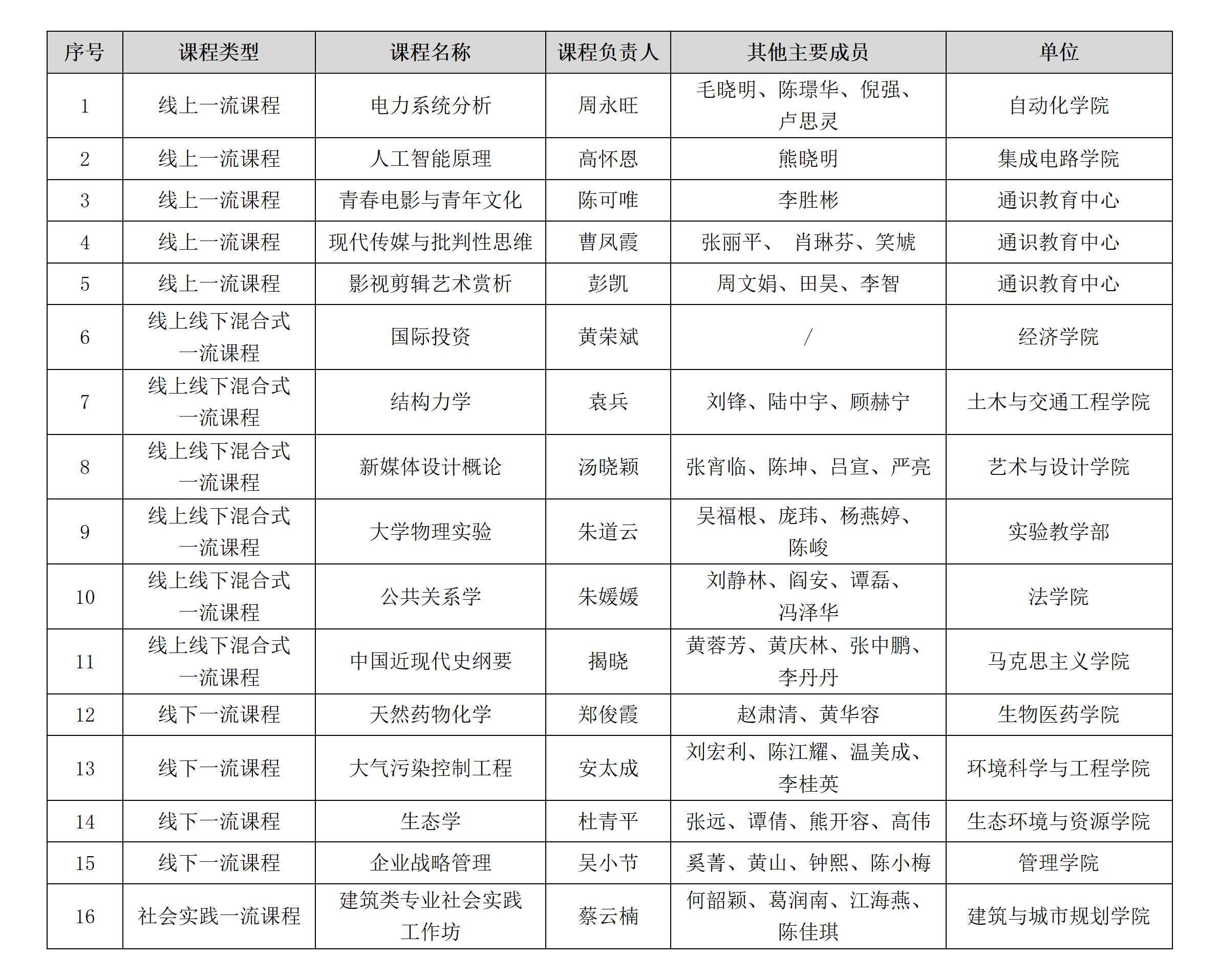
近日,教育部公布了第三批国家级一流本科课程认定结果(教高函〔2025〕9号),广工16门课程成功入选,实现了线上、线上线下混合式、线下及社会实践四大类型全覆盖。其中线上一流课程5门、线上线下混合式一流课程6门、线下一流课程4门、社会实践一流课程1门。至此,学校累计获批国家级一流本科课程37门,在全国同类高校中位居前列。
学校始终落实立德树人根本任务,紧密对接“双万计划”及《教育强国建设规划纲要(2024—2035年)》要求。近年来,学校坚持将课程思政贯穿教学全过程,聚焦学生成长需求,持续优化本科课程体系,推动信息技术与教育教学深度融合,构建起多元化、高质量的本科课程生态。
下一步,学校将紧扣教育数字化战略,深入实施“133”本科课程质量提升专项行动,重点推进“人工智能+专业核心课程”等教学改革,全面提升学校课堂教学质量和育人实效,为建设高水平创新型大学注入强劲动力。
广东工业大学入选第三批国家级一流本科课程名单
